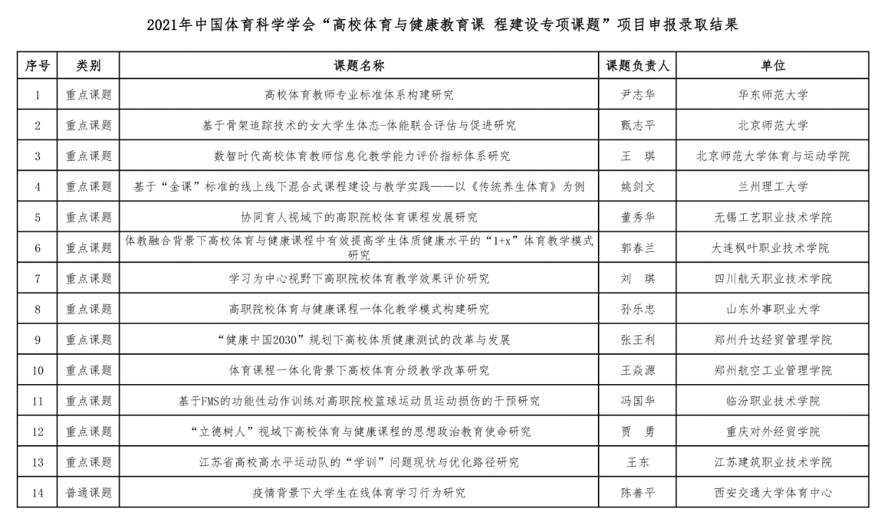
近日,我校贾勇老师团队申报的课题《立德树人视域下高校体育与健康课程的思想政治教育使命研究》,被立项为2021年中国体育科学学会“高校体育与健康教育课程建设专项课题”重点课题;陈孝萍老师的《“家校社”因素对中学生体质健康的影响研究》,被第十二届全国体育科学大会论文报告会录取为墙报交流文章。
2021年中国体育科学学会高校体育与健康教育课程建设专项课题共立项课题43项, (其中重点课题13项,普通课题30项)全重庆市只有2项获得立项,另外一项为重庆城市科技学院老师获得。

全国体育科学大会是由中国体育科学学会主办的国内最具权威性和影响力、最大规模和最高层次的综合性体育学术会议,是全国体育科技工作者展示最新体育科研成果、科技成果和交流科技信息的盛会。陈孝萍老师论文被体质与健康分会录取为墙报交流文章。

近年来,学校持续加大科研平台和科研团队建设投入,科研骨干教师项目承担能力不断提升,项目数量质量持续提高。学校通过建立专业实验室、选拔培育科研创新团队,鼓励团队合作协同创新,充分整合资源,激发原有科研骨干教师科研积极性,为广大科研人员提供优质的科研条件和学习交流平台,带动学校高水平学术人员的能力提升,助力我校应用型建设。